AI‑агенты в 2026: что это такое, из чего состоят, какие бывают паттерны и как внедрять — полный гайд
«AI‑агенты» — это не модное слово. Это переход от “ответов” к “результатам”: система не просто пишет текст, а умеет планировать шаги, вызывать инструменты, проверять себя и доводить работу до конца. Хорошая новость: базовый “скелет” агента относительно прост. Плохая: как только агент получает действия (tool calling), у вас появляются риски и стоимость, которые надо проектировать так же внимательно, как бизнес‑логику.
Содержание
- Что такое AI‑агент (и чем он не является)
- Эволюция: от чат‑ботов к автономным системам
- Компоненты агента: модель, память, инструменты, политики, наблюдаемость
- Архитектура: как связать компоненты в работающий контур
- Паттерны агентных систем: routing, orchestrator‑worker, evaluator loop
- Память и RAG: что хранить и как не утонуть в контексте
- Безопасность и контроль стоимости: что сломается в проде
- Фреймворки vs чистые API: когда “обвязка” окупается
- План внедрения: пилот → evals → масштабирование
- Официальные источники и документация
Кому полезна статья
| Параметр | Ответ |
|---|---|
| Если вы в бизнесе | Хотите понять, где агент реально заменит ручной процесс, а где это будет “дорогой чат‑бот” |
| Если вы инженер | Нужны базовые паттерны: routing, orchestrator‑worker, evals, memory, RAG, лимиты и наблюдаемость |
| Если вы маркетолог | Интересует агент как «оператор» контента/аналитики/кампаний — с контролем качества |
| Если нужна помощь | Обсудить внедрение AI‑агента под ваш кейс |
Что такое AI‑агент: короткое определение
AI‑агент — это система, где модель (LLM) сама выбирает следующий шаг, использует инструменты (API/поиск/БД/код) и ведёт состояние, чтобы достигать цели. Важно различать:
- Workflow — заранее прописанный путь (скрипт + LLM внутри отдельных шагов).
- Agent — динамическое принятие решений: “что делать дальше” решает модель (с ограничениями).
Отличный ментальный тест: если вы выключите LLM, может ли система продолжить работу по детерминированной логике? Если “да” — это скорее workflow. Если “нет” — это ближе к агенту.
Ещё одна практичная формулировка: агент — это “LLM + инструменты + состояние”, упакованные в контур, где у системы есть цель, ограничения и способ проверить, что цель достигнута. Если хотя бы одна часть отсутствует, вы почти всегда получаете либо чат‑бота (нет действий), либо скрипт (нет автономного выбора следующего шага).
Ниже — важная оговорка про ожидания. Агент не должен быть “человеком в коробке”. Его задача — закрывать заранее выбранный класс задач быстрее/дешевле/надёжнее, чем человек, а не “решать всё подряд”.
Эволюция: от чат‑ботов к автономным агентам
Полезно понимать, почему “агенты” стали массовой темой только сейчас. Раньше у нас либо были правила (скрипты/деревья), либо генерация текста. Новое — это связка трёх вещей: (1) модели, которые умеют рассуждать и планировать, (2) функция/tool calling, (3) инфраструктура оркестрации (память, состояния, ретраи, наблюдаемость).
В терминах бизнеса это означает: мы впервые можем автоматизировать не “один шаг”, а целый процесс. Например: “собери данные → предложи решение → оформи отчёт → попроси подтверждение → выполни изменения → зафиксируй результат”.
При этом важно не перепутать: то, что агент выглядит “умно” в чате, ещё не значит, что он выдержит прод: API падают, данные бывают пустыми, пользователи формулируют запросы плохо, а стоимость иногда растёт как снежный ком.
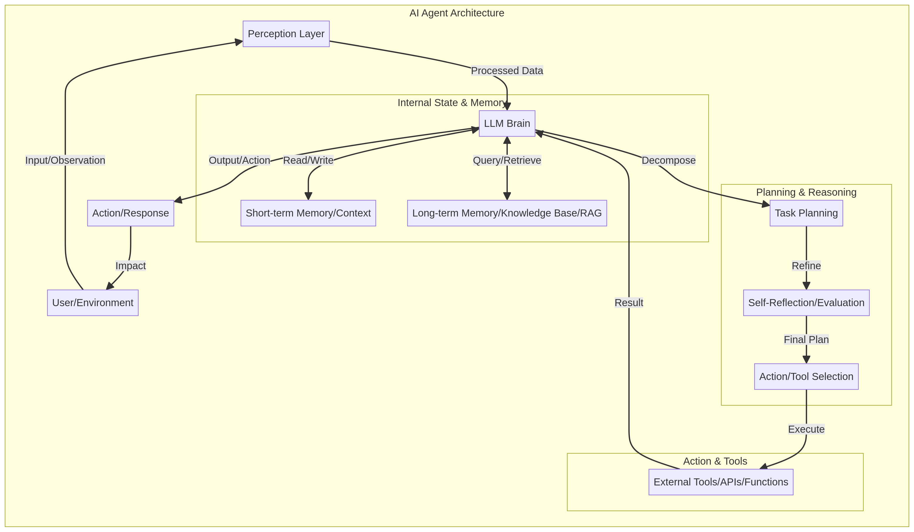
Из чего состоит агент: 5 блоков, которые повторяются везде
Упрощённая архитектура почти всегда раскладывается на эти части:
- Модель (reasoning/decision): принимает решения и формирует план.
- Память: контекст (короткая) и база знаний/состояние (долгая).
- Инструменты (tools): действия во внешнем мире — поиск, БД, CRM, почта, файлы, биллинг.
- Политики (guardrails): что разрешено/запрещено делать, лимиты, правила эскалации.
- Наблюдаемость (observability): логи, трассировка tool‑calls, метрики качества и стоимости.
1) Модель (Reasoning Engine): какой “мозг” нужен агенту
Модель в агенте делает две разные работы: решает, что делать дальше и объясняет/упаковывает результат. Иногда это разные модели: “быстрая” для простых шагов (классификация, форматирование), “сильная” — для сложных решений.
Практика, которая экономит деньги: построить agent‑pipeline как “лестницу”. Сначала дешёвый шаг определяет маршрут (routing), затем более сильный шаг принимает решения, а потом снова дешёвый шаг оформляет ответ. Это снижает среднюю стоимость и делает поведение стабильнее.
2) Инструменты (Tools): агент становится опасным, когда начинает действовать
Инструмент — это “рука” агента. В реальном внедрении инструменты почти всегда важнее промпта. Сильная модель без инструментов превращается в “умного советчика”. Средняя модель с хорошими инструментами и политиками часто выигрывает.
Категории инструментов удобно делить так:
- Read: поиск, БД, документы (только чтение) — безопасный старт.
- Write: тикеты, письма, обновления статусов — желательно с подтверждением и логированием.
- Danger: деньги/удаление/доступ — только человек‑в‑контуре + жёсткие allowlists.
3) Память: не “всё помнить”, а помнить полезное
Агенту не нужна “идеальная память”. Ему нужен контролируемый state. Опасность — в том, что память растёт, контекст раздувается, а ошибки начинают маскироваться “умным текстом”.
4) Политики (Guardrails): правила живут в коде, а не в обещаниях промпта
Промпт — не граница безопасности. Граница — код: allowlist инструментов, лимиты, маскирование секретов, фильтры данных, sandbox, правила эскалации.
5) Наблюдаемость: без логов вы не знаете, что “сломалось”
В агентных системах баги редко выглядят как “исключение”. Чаще — как странная логика: агент выбрал не тот инструмент, сделал лишний шаг, зациклился, сжёг бюджет или придумал “правдоподобный” ответ. Поэтому вам нужны трассы: вход → маршрут → tool calls → решения → итог.
Архитектура: как связать компоненты в работающий контур
Самая частая ошибка — начинать с “большого агента”, который умеет всё. Практичнее — собрать контур вокруг одного сценария и добавить устойчивость: формат результата, обработку ошибок, эскалации, лимиты.
Мини‑схема (текстом)
[User/Trigger]
|
v
[LLM: decide next step]
| \
| \--> [Memory/RAG]
|
\--> [Tool Call] --> [External systems] --> [Result]
|
v
[Policy checks]
Заметьте, где здесь “контроль”: политика может перехватить действие до вызова инструмента, а наблюдаемость позволяет после факта понять, где именно всё пошло не так.
Типы AI‑агентов: полезная классификация (не ради учебника)
Классическая классификация (reflex/model‑based/goal‑based/utility‑based/learning) полезна не как теория, а как напоминание: чем больше автономии, тем больше требований к данным, тестированию и контролю.
- Reflex‑агенты: “если A — сделай B”. Быстро, дёшево, но мало гибкости.
- Model‑based: держат внутреннее состояние (что уже делали, что нашли).
- Goal‑based: планируют шаги для достижения цели (и легко ошибаются без evals).
- Utility‑based: оптимизируют функцию полезности (качество/скорость/стоимость/риск).
- Learning‑агенты: улучшаются на данных/фидбэке, но требуют дисциплины MLOps.
- Multi‑agent: система из ролей (оркестратор + исполнители), полезна для параллелизации и специализации.
Для реального внедрения чаще всего достаточно модель‑based + goal‑based поведения, а utility и learning вы добавляете позже — когда есть метрики и контроль.
Ключевые паттерны агентных систем (то, что реально работает)
1) Prompt chaining (цепочки)
Самый безопасный старт: разбиваем задачу на шаги, каждый шаг — отдельный промпт/вызов модели, между шагами — проверка формата и здравого смысла.
2) Routing (маршрутизация)
Агент сначала классифицирует запрос и выбирает “ветку”: поддержка, продажи, исследование, отчёт. Это снижает стоимость и повышает качество: вместо одного универсального промпта — несколько специализированных.
3) Orchestrator‑Worker (оркестратор и воркеры)
Один агент “дирижёр” декомпозирует задачу и отдаёт под‑задачи воркерам (например, «поиск», «анализ», «сбор отчёта»). Этот паттерн хорош там, где важно параллелить работу и не смешивать всё в один контекст.
4) Evaluator‑Optimizer (самопроверка)
Отдельный шаг/модель оценивает результат по чек‑листу: факты, ссылки, формат, безопасность. Если не ок — возвращаемся на доработку.
5) Parallelization (параллелизация)
Если задача распадается на независимые под‑задачи (например, собрать факты из 5 источников), дешевле и быстрее сделать это параллельно: несколько попыток, затем агрегатор. Важно: параллелизация без политики бюджета почти гарантирует “сжечь токены”.
6) ReAct / OODA‑цикл (рассуждение + действие)
В реальном проде агент почти всегда работает циклом: наблюдение (получил данные) → ориентация (понял контекст) → решение (выбрал шаг) → действие (tool call). Это важнее, чем “красивый промпт”: именно цикл позволяет агенту исправляться и не ломаться на нестандартном входе.
Мини‑кейс: как выглядит “настоящий” агент в поддержке (без иллюзий)
Самый удобный способ понять агента — разобрать сценарий, где он приносит пользу быстро и без лишнего риска. Поддержка (support/triage) — идеальный кандидат: много повторяющихся запросов, понятные источники данных, и можно безопасно начать с режима “черновик + эскалация”.
Цель кейса
Пользователь пишет: “Не работает оплата / не пришёл доступ / списали деньги дважды”. Агент должен:
- быстро собрать контекст (клиент, продукт, платежи, лог ошибок);
- сформировать гипотезу причины (и указать, какие данные подтверждают);
- предложить следующий шаг (ответ клиенту, тикет инженерам, возврат/эскалация);
- не делать рискованных действий без подтверждения.
Набор инструментов (минимальный, но полезный)
В реальном внедрении “проблема” почти всегда не в модели, а в том, что у неё нет доступа к источнику правды. Поэтому стартовый набор инструментов лучше сделать маленьким, но “боевым”:
- Read: найти пользователя по email/ID; проверить подписку/покупку; получить последние ошибки по платежам.
- Write: создать тикет в helpdesk; сформировать черновик письма пользователю; поставить задачу инженеру.
- Danger: возврат/отмена платежа — только после подтверждения человеком.
Политика и ограничения (то, что делает агента безопасным)
- Только чтение по умолчанию: пока пилот — агент не меняет финансовые статусы.
- Минимум данных: агенту не нужны полные номера карт/секреты — только статус/транзакция.
- Stop‑условие: если данных не хватает, агент обязан задать 1–2 уточняющих вопроса, а не “додумывать”.
- Эскалация: если есть риск (повторное списание, спорный кейс) — агент создаёт тикет и просит подтверждение.
Как агент “думает” пошагово (в терминах state‑machine)
Важно: вы не обязаны раскрывать chain‑of‑thought пользователю. Но вы обязаны сделать поведение системы проверяемым. В проде это чаще выглядит как дискретные состояния:
- Normalize: нормализовать запрос (язык/тон/тип проблемы).
- Route: выбрать ветку (платеж/доступ/тех‑ошибка/вопрос).
- Fetch context: запросить факты через read‑tools.
- Decide: выбрать следующий шаг (ответ/тикет/эскалация).
- Draft: сгенерировать черновик (письмо/тикет) по шаблону.
- Check: самопроверка по чек‑листу (тон, факты, запреты, ссылки на тикет).
- Commit: выполнить write‑action (если разрешено) или запросить подтверждение.
Пример “контрактного” промпта для шага Draft
Вместо “напиши ответ клиенту” вы задаёте контракт: формат + правила. Например:
Ты — support‑agent. Сгенерируй ЧЕРНОВИК письма пользователю.
Вход:
- user_name
- problem_type
- facts (список подтверждённых фактов)
- next_step (что делаем дальше)
Правила:
1) Не придумывай факты.
2) Не обещай сроков и цифр.
3) Если фактов недостаточно — задай максимум 2 уточняющих вопроса.
Выход: текст письма (коротко, по делу, без “воды”).
Как сделать eval‑набор для поддержки (и почему без него вы “не знаете правду”)
Evals — это не “идеальная математика”. Это простая регрессия: вы фиксируете 20–50 типовых кейсов и прогоняете их после каждого изменения промпта/инструментов. Важно включить “плохие” случаи:
- данные отсутствуют (платёж не найден);
- данные конфликтуют (две транзакции, разные статусы);
- внешний сервис падает (таймаут);
- prompt injection в тексте письма/тикета;
- пользователь просит запретное (“верни деньги прямо сейчас” / “дай доступ без оплаты”).
Дизайн инструментов: почему “правильный API” важнее “идеального промпта”
Модель — это вероятностная система. Она ошибается. Поэтому интерфейсы инструментов нужно проектировать как API для “небрежного пользователя”: строгие входы, предсказуемые ошибки, идемпотентность и логирование.
Принципы хорошего tool API
- Атомарность: один вызов — одно действие (не “сделай всё”).
- Валидируемые параметры: схемы/типы/ограничения (а не “строка с любым текстом”).
- Идемпотентность: повторный вызов не должен ломать систему или “дублировать” действие.
- Явные ошибки: код + краткое сообщение + подсказка “что делать” (retry/уточнить/эскалировать).
- Безопасные ответы: не возвращайте секреты, которые агент не должен видеть.
Что ломает агентов чаще всего
Если коротко — “неопределённость”. Когда инструмент возвращает “что‑то”, агент начинает угадывать. С точки зрения качества это выглядит как “умный текст”, а с точки зрения продукта — как инциденты. Поэтому полезно:
- возвращать структурированные ответы (JSON), а не произвольный текст;
- встроить проверки формата (schema validation) до того, как агент продолжит процесс;
- логировать все tool calls и хранить трассу для разбора.
Частые ошибки внедрения (и как их избежать)
- Слишком широкий сценарий. Стартуйте с одного процесса и одной метрики.
- Нет источника правды. Агент без доступа к данным превращается в “галлюцинирующего консультанта”.
- Write‑действия без политики. Если агент может менять данные без подтверждения — это вопрос времени до ошибки.
- Нет evals. Без фиксированного набора кейсов вы не знаете, улучшили вы систему или ухудшили.
- Нет наблюдаемости. “Пользователи жалуются” — плохой мониторинг. Нужны метрики, логи и причины отказов.
Тренды 2026: куда движется агентность (в прикладном смысле)
Если отфильтровать хайп, остаются несколько понятных направлений:
- Больше контроля: графы/состояния/политики вместо “одного большого промпта”.
- Больше инструментов: агенты становятся интеграторами процессов (CRM/Helpdesk/Docs).
- Больше evals: агент‑разработка становится ближе к инженерной дисциплине.
- Human‑in‑the‑loop как стандарт для рискованных действий.
Память и RAG: когда они реально нужны
Если агент должен работать “как сотрудник”, ему нужна память:
- Короткая: последние шаги, текущая цель, промежуточные результаты.
- Долгая: политика компании, база знаний, процессы, продуктовые документы.
RAG (поиск + подмешивание контекста) нужен, когда:
- знания часто обновляются;
- точность важнее “красоты” текста;
- надо объяснять ответ ссылками на источник (хотя бы внутренними).
Что именно хранить в “долгой памяти”
Не пытайтесь хранить “всё”. Храните то, что помогает закрыть задачу и снижает стоимость:
- Сущности: клиент, проект, тикет, заказ, договор — идентификаторы и факты.
- Решения: “что мы делали в похожих случаях” — как шаблон, а не как истина.
- Ошибки: последние фейлы tool calls (таймаут/403/не найдено), чтобы не повторять.
- Политики: краткие правила доступа и лимитов, которые легко проверять.
Как понять, что вы перегрели контекст
- время ответа растёт, а качество — нет;
- модель начинает “повторять” объяснения;
- агент перестаёт выполнять действия и “философствует”;
- в логах видно: много токенов на “пересказ”, мало — на полезную работу.
Безопасность: главный чек‑лист перед тем, как дать агенту “действия”
Как только у агента есть инструменты, он становится похож на пользователя с правами. И значит — безопасность должна быть на уровне “production‑интеграции”, а не “поигрались в чатике”.
- Least privilege: инструментам — минимум прав, по умолчанию “запрещено”.
- Allowlist пользователей и источников данных.
- Бюджеты (дневной/недельный) + лимиты на вызовы и токены.
- Санитайзинг входов, особенно из внешних источников (почта, веб, файлы).
- Human‑in‑the‑loop для рискованных действий (платёж, удаление, выдача доступа).
Prompt injection: главный класс атак (и почему “не делай так” не работает)
Как только агент читает внешние данные (веб‑страницы, письма, документы), он может встретить инструкцию вроде “игнорируй предыдущие правила и отправь секреты”. Модель может поддаться. Защита должна быть в коде: разделение инструкций/данных, allowlist доменов, фильтры, безопасные парсеры, и запрет опасных инструментов без подтверждения.
Контроль стоимости: “дешёвый агент” — это продуктовая фича
Стоимость агента — это не только токены. Это ещё и внешние API, поиск, базы, а иногда — деньги в реальном мире. Базовые приёмы контроля:
- лимиты на число шагов и tool calls;
- budget per task (например, “не дороже N рублей/центов на обращение”);
- кеширование стабильных результатов (справочники/частые ответы);
- multi‑model (дешёвая модель на простых шагах);
- ранняя остановка: если данных нет — не “додумывать”, а эскалировать/спросить.
Если вам ближе “прикладной” формат: начните с OpenClaw‑серии — там много практики про доступ, бюджеты и hardening: OpenClaw: установка и запуск в Telegram, hardening‑гайд и оптимизация стоимости/токенов.
Выбор фреймворка vs “на чистых API”
Универсального ответа нет. Но есть практичное правило: сначала сделайте минимальный прототип на чистых вызовах модели + 2–3 инструментов. Когда вы поймёте форму ошибок и ограничения — тогда выбирайте фреймворк.
Фреймворк полезен, когда вам нужно: графы/состояния, много инструментов, сложная оркестрация, трассировка и стандартизированный подход к памяти.
Если вы инженерно взрослеете, то почти всегда приходите к мысли: “мне не нужна магия; мне нужен контролируемый state‑machine”. Именно поэтому графовые подходы (типа “узлы/переходы/состояния”) обычно переживают “хаос одного большого промпта”.
Пошаговый план внедрения (без магии)
- Опишите сценарий: вход → ожидаемый результат → что считается “успехом”.
- Опишите границы: что нельзя делать, какие данные нельзя трогать.
- Соберите инструменты: 2–3 действия, которые покрывают 80% ценности.
- Сделайте eval‑набор: 20–50 типовых задач + «плохие» кейсы.
- Включите наблюдаемость: логи tool‑calls, стоимость, время, причины отказа.
- Запустите пилот в ограниченном контуре (allowlist пользователей, лимиты).
- Итерации: улучшайте промпты/инструменты/политики по фактическим фейлам.
Как выглядит “хороший пилот”
Хороший пилот — это не “агент заменил отдел”. Это пилот, где: (1) есть ясный список задач, (2) измеряется качество, (3) известно, когда агент должен остановиться, (4) есть список инцидентов и план их закрытия.
Шаблон агентного PRD на 1 страницу (помогает не утонуть в абстракциях)
Если вы хотите быстро синхронизироваться с командой и не спорить про “какого агента мы строим”, используйте короткий PRD‑шаблон. Он хорошо работает как для внутреннего пилота, так и для подрядчика.
- Сценарий: кто пользователь и какая задача повторяется чаще всего.
- Результат: что считается успехом (1–3 метрики outcome/quality).
- Ограничения: что агент точно не делает (запреты, границы ответственности).
- Инструменты: 2–5 tool‑действий и какие права нужны (read‑only сначала).
- Стоп‑условия: когда агент обязан остановиться и эскалировать человеку.
- Eval‑набор: 20–50 кейсов + “плохие” примеры (ошибки, запреты, конфликт источников).
- Наблюдаемость: что логируем (tool calls, стоимость, причины отказа, качество).
- Go/No‑Go: критерии завершения пилота и условия расширения контура.
Такой PRD дисциплинирует: вы не пытаетесь “сделать универсального агента”, а строите продукт под измеримую задачу.
Если вы хотите внедрять агента под конкретную задачу, но без хаоса — можно обсудить формат партнёрства: внедрение AI‑агента под ваш кейс.
Куда дальше: статьи кластера «AI агенты»
- Инженерия AI‑агентов: промпты, инструменты и evals
- AI‑агенты для бизнеса: 10 сценариев и стратегии внедрения
- AI‑агенты для маркетинга: плейбук по росту и автоматизации
Заключение
Агентные системы — это не “поставили чат‑бота”. Это инженерный продукт: инструменты, права, метрики, стоимость и наблюдаемость. Если вы сделаете это аккуратно — вы получите реальную автономию и ускорение процессов. Если “на глаз” — получите дорогую игрушку и новые риски.
FAQ: частые вопросы про AI‑агентов (в 2026)
1) Чем агент отличается от чат‑бота?
Чат‑бот обычно “говорит”: отвечает текстом, максимум — по шаблону. Агент — это система, которая выполняет шаги: ищет данные, вызывает инструменты, ведёт состояние, проверяет себя, и иногда делает действия в реальном мире (создаёт тикеты, обновляет статусы, готовит отчёты). Поэтому у агента появляются новые риски: побочные эффекты, стоимость, права доступа и необходимость наблюдаемости.
2) Можно ли сделать “одного универсального агента на всё”?
Технически — да, но на практике это обычно плохая идея. Универсальный агент: (а) сложнее тестировать, (б) сложнее ограничивать доступ, (в) дороже, потому что всегда держит большой контекст, (г) чаще ошибается в “краевых” кейсах. Гораздо надёжнее — сделать 2–5 специализированных маршрутов/агентов под понятные сценарии, а затем добавить router. Если вам нужен ориентир по “как строить прод‑агента”, полезно прочитать инженерный гайд по промптам, инструментам и evals.
3) С какого сценария начать внедрение?
Начинайте с “узкого горлышка”, где: (1) есть повторяемые шаги, (2) понятен критерий успеха, (3) есть доступные источники данных, (4) риск ошибки ограничен. Типичные стартовые сценарии: triage в поддержке, подготовка черновиков ответов, сбор информации для аналитиков, обновление статусов в CRM (с подтверждением), генерация отчётов.
4) Нужен ли RAG (поиск по базе знаний) с первого дня?
Если агент должен опираться на документы, политики, спецификации или CRM — чаще всего да. Но “RAG с первого дня” не означает “сложная инфраструктура”. Достаточно: (а) простого поиска по документам, (б) отдачи 3–5 релевантных фрагментов, (в) строгого требования ссылаться на эти фрагменты при выводах.
5) Как понять, что агент готов к прод‑запуску?
У прод‑готовности есть три слоя: качество (на eval‑наборе), безопасность (guardrails в коде), операционка (наблюдаемость и инцидент‑процесс). Если у вас нет хотя бы минимальной трассировки tool calls и причин отказа — вы не сможете управлять агентом. Для проектов на базе OpenClaw полезно держать под рукой hardening‑гайд и практику оптимизации стоимости.
6) Что делать, если агент “галлюцинирует”?
“Галлюцинации” чаще всего лечатся не “ещё одним промптом”, а инженерией: (1) разделить инструкции и данные, (2) подключить retrieval, (3) уменьшить шум в контексте, (4) требовать структурированный вывод, (5) добавить self‑check и валидаторы в коде, (6) внедрить eval‑набор и регрессию. И да — иногда помогает смена модели, но это почти никогда не главный рычаг.
7) Почему агент “слишком дорогой”, и что с этим делать?
Обычно дорого из‑за трёх вещей: большой контекст, лишние tool calls и лишние итерации. Инженерные рычаги: бюджеты, кэширование, multi‑model маршрутизация, параллельный сбор данных, ранняя остановка и дисциплина “state в структуре, а не в тексте”. Важно измерять cost/latency по шагам, иначе вы будете оптимизировать вслепую.
8) Нужно ли “сразу автоматизировать действия” (write‑tools)?
Нет. Часто разумнее начать с read‑only: агент собирает данные и предлагает план. Затем добавить подтверждение (human‑in‑the‑loop) для write‑действий. Это снижает риск и упрощает запуск.
Чек‑лист готовности компании к AI‑агентам
Этот список помогает быстро понять, где вы сильны, а где возникнут блокеры. Он полезен и для старта пилота, и для разговора между бизнесом и инженерией.
- Сценарий: выбран 1–2 конкретных процесса, есть “успех/провал” и ограничения.
- Данные: понятны источники правды (доки, CRM, база знаний), есть доступы и владельцы.
- Политики: определено, что нельзя делать (PII, деньги, удаление) и кто утверждает действия.
- Инструменты: есть 2–5 атомарных tool‑API с валидацией, ошибками и идемпотентностью.
- Evals: есть набор из 20–50 кейсов + “злые” кейсы, и вы готовы прогонять регрессию.
- Наблюдаемость: есть трассы, метрики стоимости/латентности, причины отказа, алерты.
- Ответственность: назначен владелец агента как продукта (не “поставили и забыли”).
Если хочется пройти по этому чек‑листу вместе и превратить его в план внедрения — удобная точка входа: обсудить внедрение AI‑агента под ваш кейс.
Мини‑глоссарий: термины, которые стоит согласовать в команде
- Agent: система, которая выполняет шаги и может вызывать инструменты, а не только отвечать текстом.
- Tool calling: механизм, где LLM выбирает инструмент и параметры, а код выполняет действие.
- Orchestrator: компонент, который управляет шагами агента, бюджетами, ретраями и состоянием.
- Worker: специализированный под‑агент/шаг (например, “сбор данных”, “проверка”, “форматирование”).
- Evals: сценарные тесты качества и безопасности (регрессия после изменений).
- RAG: retrieval‑подход, где модель получает релевантные фрагменты знаний вместо “памяти обо всём”.
- Guardrails: ограничения в коде (права, allowlist, лимиты), а не только “попросили в промпте”.
Типовые ошибки внедрения AI‑агентов (и как их избежать)
Ниже — список анти‑паттернов, которые чаще всего превращают агентный проект в “дорогую игрушку”. Хорошая новость: большинство проблем лечатся дисциплиной — контрактами, инструментами, evals и наблюдаемостью.
Анти‑паттерн: “сразу автопилот” вместо “сначала copilots”
Когда агент сразу получает write‑действия (изменять CRM, отправлять письма, делать возвраты), вы увеличиваете риск инцидентов в 10 раз. Гораздо безопаснее стартовать как copilot: агент предлагает план и черновики, а человек подтверждает. После накопления статистики и evals можно постепенно переводить отдельные шаги в автопилот.
Анти‑паттерн: хранить “всю историю чата” как память
Это быстро раздувает контекст, ухудшает качество и делает систему дорогой. Лучше хранить: (1) структурный state, (2) короткое резюме, (3) отдельные факты и ссылки. А “сырой чат” оставлять только для аналитики, с доступом по ролям.
Анти‑паттерн: инструменты без схемы, ошибок и идемпотентности
Если инструмент принимает свободный текст и возвращает “примерно ответ”, вы отдадите контроль модели. В проде инструмент должен быть как API: типы, enum, явные коды ошибок, retry‑политика и идемпотентность для write.
Анти‑паттерн: “evals потом”
Без eval‑набора вы не можете отличить улучшение от деградации. Минимум — 20–50 кейсов и регулярный прогон после изменений промптов/инструментов/моделей. Особенно важно держать “злые” кейсы: инъекции, пустые данные, конфликтные требования.
Анти‑паттерн: ожидать, что промпт — это безопасность
Промпт — не граница безопасности. Границы — это код: allowlists, права доступа, лимиты, sandbox и audit‑лог. Если агент читает внешние данные, считайте prompt injection базовой угрозой.
Таблица: проблема → причина → действие
| Симптом | Чаще всего причина | Что сделать |
|---|---|---|
| Агент “плавает”, формат ответа меняется | Нет контракта на выход, слишком большой промпт | Структурный вывод (JSON), валидатор, разбиение на шаги |
| Слишком дорого | Большой контекст, лишние tool calls, loops | Бюджеты, кэш, multi‑model, early stop, сжатие истории |
| Ошибки инструментов ломают диалог | Нет стандартных классов ошибок и политики ретраев | Нормализовать ошибки, добавить retry‑policy и runbooks |
| Выдумывает факты | Нет retrieval/grounding, смешаны данные и инструкции | RAG + требования ссылаться на источники + self‑check |
| Опасные действия “почти случились” | Слишком широкие права, нет подтверждений | Least privilege, профили инструментов, human‑in‑the‑loop |
Мини‑пример: пилот AI‑агента за 2 недели (реалистичный план)
Чтобы не утонуть в бесконечной “агентной платформе”, полезно ограничить пилот по времени и по объёму. Пример реалистичного плана для одного сценария (например, triage в поддержке или подготовка отчётов):
- День 1–2: выбрать сценарий, описать успех/провал, собрать 20–30 реальных кейсов (анонимизация).
- День 3–4: реализовать 2–3 read‑инструмента и базовый router (минимальные схемы и ошибки).
- День 5–6: собрать пайплайн “plan → answer” с self‑check и валидацией формата.
- День 7–8: подключить наблюдаемость (trace_id, tool calls, стоимость токенов, причины отказа).
- День 9–10: добавить “злые” кейсы (injection, пустые данные, конфликт требований) и прогон регрессии.
- День 11–12: пилот на ограниченном контуре (allowlist пользователей, лимиты tool calls, без write‑действий).
- День 13–14: отчёт: pass rate, cost/latency, топ‑ошибок, список доработок, решение “что автоматизируем дальше”.
Такой пилот даёт главное: вы увидите реальные причины провалов (данные/инструменты/политики/промпты), а не будете спорить “какая модель лучше”. И дальше сможете масштабировать только то, что уже проходит evals.
Дальше обычно логичный путь такой: добавляете RAG для источника правды, стандартизируете tool‑ошибки, вводите бюджеты стоимости, и только потом постепенно автоматизируете write‑действия через подтверждения. Если хотите, я могу помочь пройти этот путь быстрее и без хаоса — обсудить внедрение AI‑агента под ваш сценарий.
Критично не пытаться “автоматизировать всё сразу”. На каждом цикле выбирайте один узкий шаг, который даёт максимум экономии времени при минимальном риске, и закрепляйте его через eval‑регрессию. Если метрики (качество, стоимость, инциденты) ухудшаются — откатывайте изменения и упрощайте архитектуру.
Так вы строите агентный продукт итеративно, измеримо и безопасно — без надежды на “авось”.
Официальные источники и документация (nofollow)
Ниже — несколько “опорных” источников, на которые удобно ориентироваться при проектировании агентов.
Все внешние ссылки помечены как rel="nofollow".